加入收藏 | 建院首页
首页 > 招生就业 > 正文

测绘地理信息系专场招聘会——甘肃京兰信息科技有限公司

作者: 时间:2020-06-13 点击数:

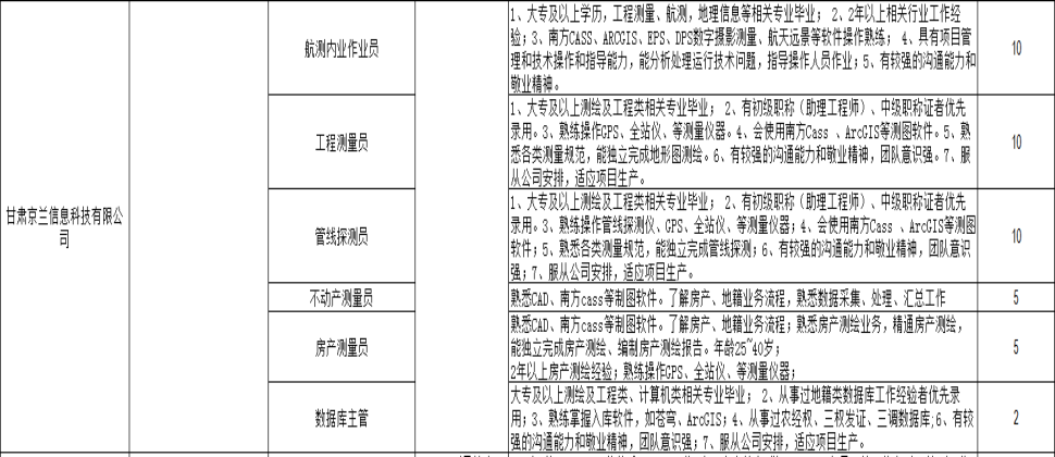
甘肃京兰信息科技有限公司

          企业招聘简介

 

 

   

招聘会照片

 

 

 

 


Copyright© 2018 All Rights Reserved. 甘肃建筑职业技术学院      陇ICP备18000338号-2                                                         甘公网安备 62010302000600号